|
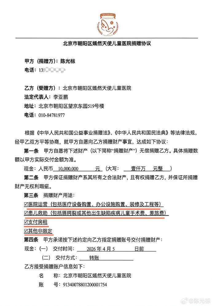
4月8日,陈光标在酬酢平台公布了其向嫣然天神儿童病院捐赠的1000万元善款的具体使用范围,修起部分网友针对善款用途备注“用于嫣然病院竖立”的质疑,并配文:爱心需要手脚,事实胜于雄辩。
捐赠公约第三条“捐赠财产用途”明确写明,真钱投注app官网该笔款项可用于病院运营、患儿救济、支付房租偏合手他非摒弃性支拨。 此前,陈光标因张雪先生迟迟昔时提车,决定尊重张雪意愿,将原筹算赠予的劳斯莱斯幻影车辆变现,并将所得1000万元资金捐赠送嫣然天神儿童病院。
|
|
4月8日,陈光标在酬酢平台公布了其向嫣然天神儿童病院捐赠的1000万元善款的具体使用范围,修起部分网友针对善款用途备注“用于嫣然病院竖立”的质疑,并配文:爱心需要手脚,事实胜于雄辩。
捐赠公约第三条“捐赠财产用途”明确写明,真钱投注app官网该笔款项可用于病院运营、患儿救济、支付房租偏合手他非摒弃性支拨。 此前,陈光标因张雪先生迟迟昔时提车,决定尊重张雪意愿,将原筹算赠予的劳斯莱斯幻影车辆变现,并将所得1000万元资金捐赠送嫣然天神儿童病院。
|
本年春节,舞剧《永乐未央》亮相河南春晚。短短几分钟的饰演,让“壁画活了”的视觉奇不雅令东谈主咋舌。3月20日,该剧将在北京中央歌剧院开启献技。 该剧以永乐宫迁建...
观察库珀弗拉格的比赛焦点并非独行侠队的胜负结果,球队当前仍面临诸多挑战。重点在于每一场赛事中,这位年轻球员的进步轨迹总能带来意外惊喜,展现出持续演变的比赛内容。...
老话说“春生夏长”,养孩子更是这样。你看立春刚过,多少家长就开始琢磨着怎么抓住这“黄金季”,让孩子趁着春光往上蹿一蹿呢! 这时候万物生长,孩子身体新陈代谢也快,...
这帮85到95年出生的辽篮兄弟最近聚到一块儿,名单一摆出来就够唬人:赵继伟3号、韩德君55号、李晓旭22号、郭艾伦13号、贺天举6号、杨鸣12号、刘志轩11号、...
来源:滚动播报 (来源:上观新闻) 刚收官的电视剧《骄阳似我》改编自顾漫同名小说。该剧讲述的是“白雪公主与白马王子”式双强男女主互相救赎的纯爱故事,既具有爱情浪...